반응형
파이썬 프로젝트를 하다 보면, 설치된 패키지의 라이선스나 취약점 등을 파악하기 위해
혹은 버전 충돌로 설치가 잘 안되거나 오류 가 있을 경우 등의 상황에서
설치된 패키지의 의존관계를 확인할 경우가 있습니다.
이 때 도움이 될 수 있는 설치된 파이썬 패키지의 의존관계를 트리 형태로 출력하는
pipdeptree 가 있습니다.
설치 및 사용법은 아주 간단합니다.
1. 설치
> pip install pipdeptree
2. 실행
> pipdeptree
Warning!!! Possible conflicting dependencies found:
* Mako==0.9.1 -> MarkupSafe [required: >=0.9.2, installed: 0.18]
Jinja2==2.7.2 -> MarkupSafe [installed: 0.18]
------------------------------------------------------------------------
wordcloud==1.6.0
- matplotlib [required: Any, installed: 3.2.0]
- cycler [required: >=0.10, installed: 0.10.0]
- six [required: Any, installed: 1.14.0]
- kiwisolver [required: >=1.0.1, installed: 1.1.0]
- setuptools [required: Any, installed: 41.2.0]
- numpy [required: >=1.11, installed: 1.18.1]
- pyparsing [required: >=2.0.1,!=2.1.6,!=2.1.2,!=2.0.4, installed: 2.4.6]
- python-dateutil [required: >=2.1, installed: 2.8.1]
- six [required: >=1.5, installed: 1.14.0]
- numpy [required: >=1.6.1, installed: 1.18.1]
- pillow [required: Any, installed: 7.0.0]
image==1.5.28
- django [required: Any, installed: 3.0.4]
- asgiref [required: ~=3.2, installed: 3.2.7]
- pytz [required: Any, installed: 2019.3]
- sqlparse [required: >=0.2.2, installed: 0.3.1]
- pillow [required: Any, installed: 7.0.0]
xlrd==1.2.0
3. JSON 파일로 출력 및 저장할 수 있고,
> pipdeptree --json > dependencies.json
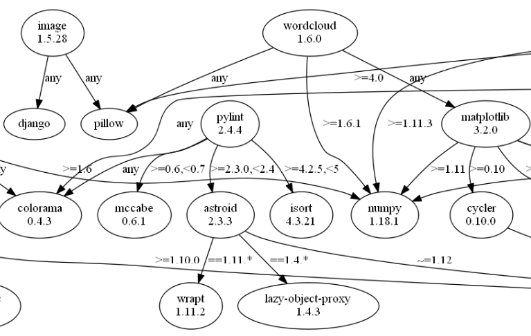
4. 의존관계 트리 이미지를 생성하여 pdf, png 등으로 저장할 수도 있습니다.
단, Graphviz 가 설치되어 있어야 합니다. (설치 링크 : www.graphviz.org/download/ )
> pipdeptree --graph-output png > dependencies.png

상세 사용법은 다음과 같습니다.
> pipdeptree --help
usage: pipdeptree [-h] [-v] [-f] [-a] [-l] [-u] [-w [{silence,suppress,fail}]] [-r] [-p PACKAGES] [-e PACKAGES] [-j]
[--json-tree] [--graph-output OUTPUT_FORMAT]
Dependency tree of the installed python packages
optional arguments:
-h, --help show this help message and exit
-v, --version show program's version number and exit
-f, --freeze Print names so as to write freeze files
-a, --all list all deps at top level
-l, --local-only If in a virtualenv that has global access do not show globally installed packages
-u, --user-only Only show installations in the user site dir
-w [{silence,suppress,fail}], --warn [{silence,suppress,fail}]
Warning control. "suppress" will show warnings but return 0 whether or not they are present.
"silence" will not show warnings at all and always return 0. "fail" will show warnings and
return 1 if any are present. The default is "suppress".
-r, --reverse Shows the dependency tree in the reverse fashion ie. the sub-dependencies are listed with the
list of packages that need them under them.
-p PACKAGES, --packages PACKAGES
Comma separated list of select packages to show in the output. If set, --all will be ignored.
-e PACKAGES, --exclude PACKAGES
Comma separated list of select packages to exclude from the output. If set, --all will be
ignored.
-j, --json Display dependency tree as json. This will yield "raw" output that may be used by external
tools. This option overrides all other options.
--json-tree Display dependency tree as json which is nested the same way as the plain text output printed
by default. This option overrides all other options (except --json).
--graph-output OUTPUT_FORMAT
Print a dependency graph in the specified output format. Available are all formats supported
by GraphViz, e.g.: dot, jpeg, pdf, png, svg
도움이 되셨기를 바랍니다.
반응형
'IT > Python' 카테고리의 다른 글
| Python 오류 메시지의 가독성을 높이자! pretty_errors (0) | 2024.04.01 |
|---|---|
| Windows 환경에서 pip 쉽게 설치하기 (0) | 2023.06.06 |
| Python에서 SQLite3 쿼리문 간단하게 확인하기 (0) | 2022.04.30 |
| 파이썬 설치된 모든 패키지 한번에 제거하기 (재설치 하기) (0) | 2020.04.02 |
| Python 출력 text의 color를 변경해 보자 (2) | 2020.03.25 |
댓글